海綿城市建設先進技術與產品目錄(第二批)
2016-09-07 10:27:49 來源:百靈環保網 瀏覽次數:
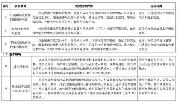
從住建部獲悉,關于《海綿城市建設先進適用技術與產品目錄(第二批)》評審結果已經公示。其中涉及海綿城市建設中的雨水收集技術、污水處理技術及黑臭水體治理技術等。詳情如下:


編輯:guoai
凡注明“風景園林網”的所有文章、項目案例等內容,版權歸屬本網,未經本網授權不得轉載、摘編或利用其它方式使用上述作品。已經本網授權者,應在授權范圍內使用,并注明“來源:風景園林網”。違反上述聲明者,本網將追究其相關法律責任。
相關閱讀
襄陽市出臺海綿城市建設規劃
讓雨水自然滲透、就地消納,城市不再出現內澇。記者昨從襄陽市規劃局獲悉,《襄陽市中心城區海綿城市專項規劃(2016—2030)》獲市政府批復。【詳細】
老城新生:武漢“海綿經驗”或全球推廣
近日,歐盟地平線2020計劃的綠色生長項目組來到武漢,計劃將武漢市開展海綿城市建設的探索與實踐活動作為【詳細】
觀察:國家級海綿城市“延遲交卷”為哪般?
2015年,住建部、財政部等部委聯合開評了首批國家級海綿城市建設試點城市。按照申報要求, 試點海綿城市建設周期為兩年。但3年過去了,本該去年就驗收的項目到目前為止還在緊鑼密鼓地建設,這是為什么?【詳細】
上海浦東:大力推廣海綿城市道路核心技術
記者從日前召開的浦東新區第九屆學術年會【詳細】