細說消防車道景觀設計
細說消防車道景觀設計
消防車道是消防人員實施營救和被困人員疏散的通道,住宅小區來說,從室內到地面的樓梯,小區內到外面公路的道路都屬于消防通道。如何在不違反消防規定的基礎上對消防車道周邊的景觀進行設計,從而提升小區的一個整體品質。
設計基本要求

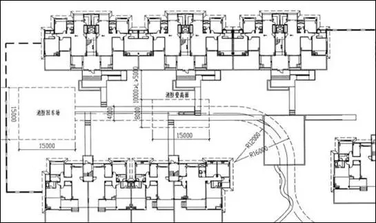
1、消防車道不應小于4m寬,轉彎半徑內徑12m,外徑16m。消防車道最大坡度8%。
2、高層民用建筑的周圍,應設環形消防車道。當設環形車道有困難時,可沿高層民用建筑的兩個長邊設置消防車道。
3、消防車道距高層建筑外墻宜大于5m,消防車道上空4m以下范圍內不應有障礙物。
4、盡端式消防車道應設回車場,回車場不宜小于15mx15m,大型回車場不宜小于18mx18m,消防登高面不小于8mx15m。
設計控制要點
1、位于地庫頂板上的消防通行區域應核算加強結構配筋,若調整超出加強范圍,需重新驗算荷載或重新配筋。
2、消防車道轉彎半徑不應更改,可采用設置平道牙鋪設隱形路面解決。
3、消防回車場輪廓及尺寸各地規定不一。一般常用18mx18m、15mx15m,正方形或四邊形(如梯形或其它異形),不應用12mx12m,不宜采用回車道(報建不易通過),不宜采用圓形。
4、主要行車道(含消防車道)的坡度不應隨意更改。各地坡度要求可能各不相同,園路人行道等可根據需要調整。
設計常見問題
1、私自隨意修改消防通道走向,導致消防報建不過,嚴重時驗收不過或造成安
全隱患。
2、違反規范要求,在消防通道凈寬內設置了影響消防車通行轉彎的高出地面的障礙物,例如燈具、園林小品、構筑物等。
3、消防登高面一側種植高大喬木或影響登高的廊亭燈柱等(一般界定4m以上為高大喬木),導致消防驗收不過。
4、消防登高面一側擅自增加地面停車位。一味追求甲方要求的車位數,導致防火間距不夠,且給登高施救帶來不便。
景觀設計方式
1、回車場地的利用
回車場不宜小于15m×15m,可運用卵石和石材相結合,增加了趣味性。放置可移動的小品,不影響將來消防車的通行。

編輯:wanliyao
相關閱讀
園林水系池岸景觀設計
近來,環境景觀越來越注重水體,無水不靈;有的房地產公司還提出戶戶開門臨水的要求。而在實際操作上,水面邊岸則是易被忽視且不易設計、施工好的項目。其所占投資比例不菲,值得斟酌探討。【詳細】
成功的景觀設計輕松拯救空間顏值
近年來,人們對生活質量和生活環境的要求在不斷的提升,對于自然的向往也越來越強烈。【詳細】
綠色基礎設施和景觀設計的關系
國際上越來越多的專家推薦綠色基礎設施作為各種因氣候變化、農業改革、城市交通等引發的環境問題的解決方法。歐盟提出希望改善歐洲自然環境,德國風景園林師協會也宣布,將“綠色基礎設施”作為未來景觀設計的主題【詳細】
